Prävention
Unterstützungs- und Beratungsstrukturen
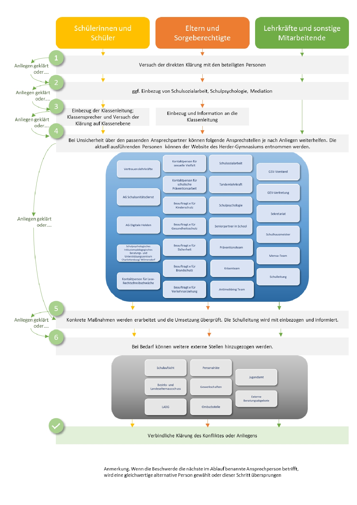
Am Herder-Gymnasiums gibt es mehrere Unterstützungs- und Beratungsstrukturen, die unsere Lernenden aktiv begleiten und unseren Lehrenden in ihrer täglichen pädagogischen Arbeit helfen.
Das Konzept der schulischen Unterstützung setzt sich aus den drei Säulen der Präventions-, der Interventions- und der Rehabilitationsarbeit zusammen.
Parallel zu den Klassenleitungen und unterrichtenden Lehrkräften, die in Zusammenarbeit mit den Erziehungsberechtigten im schulischen Alltag vorbeugend, intervenierend und korrigierend agieren, verfügt das Herder-Gymnasium über mehrere Teams und Kontaktpersonen, die ihre jeweilige Expertise einbringen, um unsere Schule zu einem erfolgreichen Lernort für alle unsere Schüler*innen zu machen.
Das Präventions- und Krisenteam koordiniert die Planung, Durchführung und Reflexion von Vorhaben im Bereich des Vorbeugens und Intervenierens. Die Mitglieder umfassen Lehrkräfte, Schulleitung, Schulsekretariat und Schulsozialarbeiter*innen.
Dabei sind die Tätigkeiten des Präventions- und Krisenteams, des Anti-Mobbing-Teams und der Schulsozialarbeit ineinandergreifend und die Teams arbeiten in enger Abstimmung mit dem SIBUZ zusammen.
Während das Präventionsteam im Rahmen des schulinternen Präventionscurriculums Angebote für Schüler*innen in den Handlungsfeldern „Soziales Lernen“, „Gewaltprävention“, „Gesundheitsförderung“ und „Suchtprävention“ koordiniert, agiert das Krisenteam koordinierend und durchführend in Krisenfällen, die sowohl Einzelpersonen, Klassen oder die gesamte Schulgemeinschaft betreffen können. Zudem beraten Team-Mitglieder Lehrkräfte in Einzelfällen (z.B. beim Umgang mit den Notfall-Plänen).
Im Bereich der akuten Intervention ist neben dem Krisenteam auch das Anti-Mobbing-Team tätig. Es setzt sich aus Lehrkräften, der Schulleitung und Schulsozialarbeiter*innen zusammen. Das Anti-Mobbing-Team hilft dringende Konflikte im Bereich Mobbing durch ggf. auch zeitlich länger andauernde Begleitung der Betroffenen aufzuheben. Das Team arbeitet mit Maßnahmen, um sowohl die von Mobbing Betroffenen als auch Gemeinschaftsstrukturen im Umfeld der Betroffenen zu stärken.
Die Schulsozialarbeit am Herder-Gymnasium wird von SELAM Berlin getragen.
Das beratende und begleitende Angebot der Schulsozialarbeit wendet sich an alle Akteur*innen der Schulgemeinschaft (Lehrkräfte, Lernende, Erziehungsberechtigte, Schulleitung) und umfasst dabei alle drei Säulen der schulischen Unterstützung. Zugleich arbeiten die Schulsozialarbeiter*innen auch konzeptionell und durchführend an eigenständigen Projekten.
Aufgrund dieses ganzheitlichen Blicks auf Akteure und Säulen der Unterstützung sind die Schulsozialarbeiter*innen feste Mitglieder im Präventions- und Krisenteam sowie im Anti-Mobbing-Team.
Seniorpartner in School (SiS) e.V. ist seit Januar 2012 am Herder-Gymnasium aktiv. Als ausgebildete Schulmediator*innen vermitteln die ehrenamtlich tätigen Seniorpartner bei Konflikten und entwickeln mit den beteiligten wie betroffenen Schüler*innen gemeinsam Lösungen, um Konflikte zu schlichten. Dies kann in Einzel- und/oder Gruppengesprächen stattfinden. Auch Klassenmediationen sind möglich. Die SiS kooperieren eng mit den Lehrkräften und der Schulsozialarbeit.
Am Herder-Gymnasium gibt es seit dem Schuljahr 2022/23 ein multiprofessionelles Beratungsteam bestehend aus einer Schulpsychologin (SIBUZ), den Schulsozialarbeiter*innen, der Leitung des Präventions- und Krisenteams und der Schulleitung, welches nach Bedarf durch ein Sonderpädagog*in (zur Ermittlung von Förderbedarfen) ergänzt wird. Das Beratungsteam trifft sich in regelmäßigen Abständen und bietet Beratungen für Lehrkräfte – ähnlich einer Sprechstunde – im Umgang mit pädagogischen Herausforderungen. Die Fallberatungen erfolgen anonym und unterliegen seitens der Schulpsychologin der Schweigepflicht. Die Inhalte können alle drei Bereich der schulischen Präventions-, Interventions- und Rehabilitation betreffen.
Im Rahmen der Präventionsarbeit am Herder-Gymnasium nehmen wir als Schule im Zeitraum Januar 2022 bis Dezember 2026 am Landesprogramm „Gute Gesunde Schule“ der Senatsverwaltung für Bildung, Jugend und Familie teil.
Gesundheitsförderung und Prävention gehören als integrale Bestandteile von Schulentwicklung zum Kern eines jeden Schulentwicklungsprozesses. Gute Gesunde Schule geht dabei von einem ganzheitlichen Ansatz aus, der durch die drei großen Säulen des Programms „gesund lehren“, „gesund lernen“ und „gesund leiten“ dargestellt ist.
Im Rahmen unserer Teilnahme am Landesprogramm erhalten wir kostenfreien Zugang zu Workshops, Seminaren und Unterrichtsmaterialien in Kooperation mit zahlreichen Partnern aus dem Bereich der gesetzlichen Krankenkassen und der Gesundheitsförderung.
Im Rahmen der Koordinierung wurde beschlossen, für die Jahre 2022 und 2023 den schulinternen Programmschwerpunkt auf die Entwicklung der Lehrkräftegesundheit zu legen. Ab dem Jahr 2023 sollen zusätzlich Projekte für Schüler*innen im Rahmen der Schulpräventionsarbeit erprobt werden. Die Qualifikation des Schulleitungsteams erfolgt begleitend über den gesamten Projektzeitraum.
Das HERDER-Gymnasium hat im Schuljahr 2023/24 ein Präventionskonzept erarbeitet. Dieses sieht in jeder Jahrgangsstufe einen thematischen Schwerpunkt vor, um die so genannten life skills der Kinder und Jugendlichen zu fördern.
Damit wird es ein zentraler Baustein des Kinder- und Jugendschutzkonzeptes sein, das in den kommenden Jahren von der Schule erarbeitet wird.
Unterschiedliche Themen aus den Bereichen „Soziales Lernen“, „Gewaltprävention“, „Gesundheitsförderung“ und „Suchtprävention“ werden im Rahmen von Workshops für die Schüler*innen aufeinander aufbauend angeboten. Zudem flankieren Informationsveranstaltungen für Erziehungsberechtigte und/oder Fortbildungen für Lehrkräfte die Maßnahmen, um die Kinder und Jugendlichen in der Auseinandersetzung mit den Inhalten zu begleiten (Abb. 1).

Kontaktpersonen